登录
|
蒙文
|
繁
|
无障碍阅读
长者模式
搜索
首页
政务公开
政务服务
政民互动
走进中旗
当前位置:
首页
>
政务公开
>
政府信息公开
>
信息公开详情页
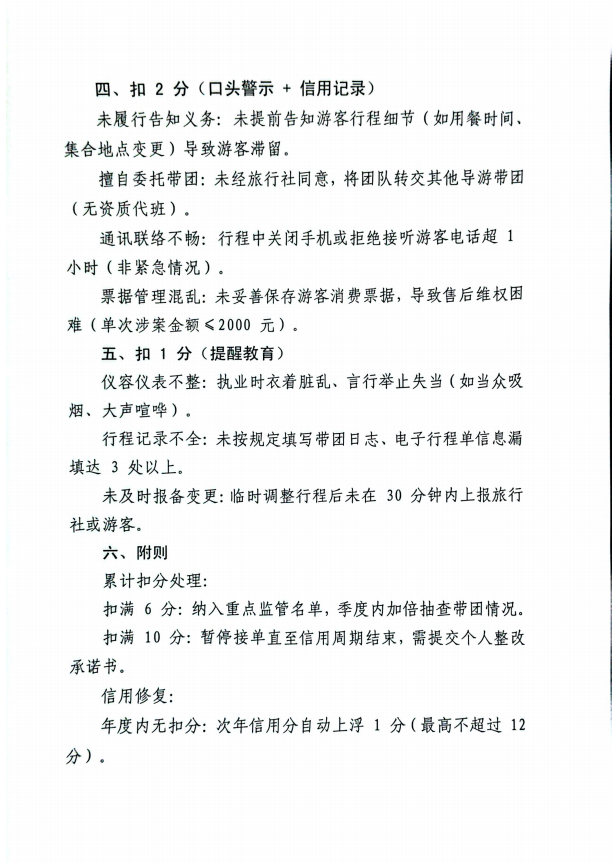
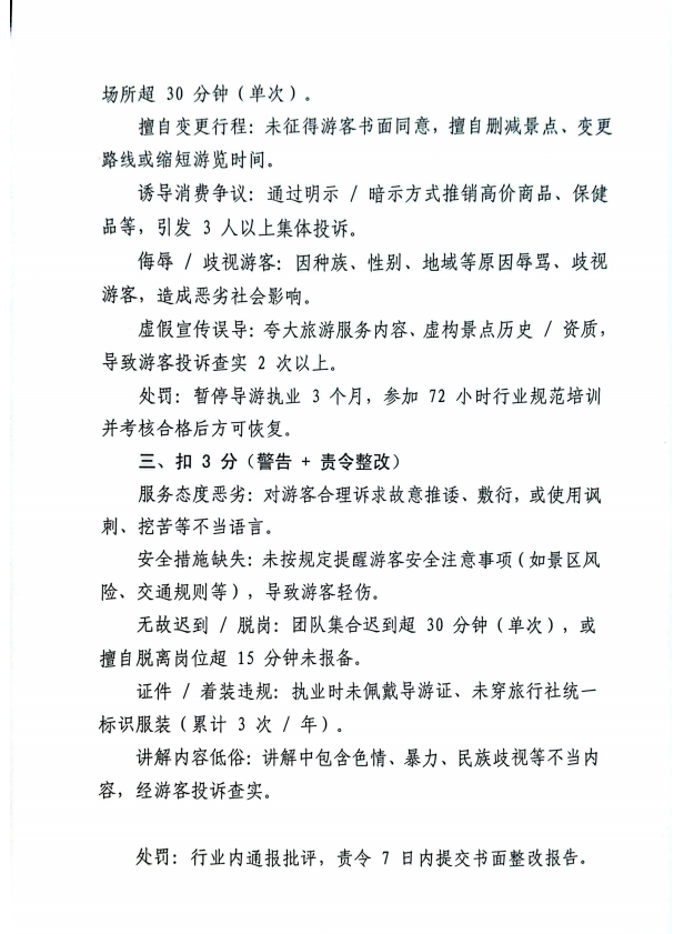
导游执业信用12分扣分制度
来源:科右中旗文化旅游体育局
发布时间:2025-12-31 15:57
字体大小:
A+
A
A-
分享:
打印
扫一扫在手机上打开页面
上一篇
下一篇
关闭
相关文章
内蒙古自治区人民政府
兴安盟行政公署
行署部门网站
盟发改委
盟教育局
盟科技局
盟工信局
盟民族事务委员会
盟公安局
盟民政局
盟司法局
盟财政局
盟人力资源和社会保障局
盟自然资源局
盟生态环境局
盟住建局
盟交通运输局
盟水利局
盟农牧局
盟商务口岸局
盟文化旅游体育局
盟卫生健康委
盟退役军人事务局
盟应急管理局
盟审计局
盟市场监督管理局
盟统计局
盟林草局
盟外事办
盟国防动员办公室
盟信访局
盟区域经济合作局
盟行政审批政务服务与数据管理局
盟经济技术开发区管委会
旗县门户网站
乌兰浩特市
阿尔山市
科右前旗
科右中旗
扎赉特旗
突泉县