内蒙古自治区生态环境系统行政处罚裁量基准规定
第一条 为筑牢我国北方重要生态安全屏障提供坚实法治保障,推进全区生态环境高水平保护和经济高质量发展,提升生态环境行政执法水平,规范适用生态环境行政处罚裁量基准,保护公民、法人和其他组织的合法权益,推进依法行政,促进公平公正,根据《中华人民共和国行政处罚法》、《内蒙古自治区行政执法监督条例》、《生态环境行政处罚办法》以及《内蒙古自治区规范行政处罚裁量权基准办法》(内政发〔2017〕32号)、生态环境部《关于进一步规范适用环境行政处罚自由裁量权的指导意见》(环执法〔2019〕42号)等有关规定,围绕铸牢中华民族共同体意识工作主线,结合自治区生态环境行政执法实际,制定本规定。
第二条 本规定适用于自治区行政区域内生态环境部门的行政处罚裁量。
第三条 本规定中所称生态环境行政处罚裁量基准,是指生态环境部门结合行政执法实践,对法律、法规、规章中的行政处罚裁量的适用条件、适用情形、罚款范围等予以细化量化而形成的具体标准。
第四条 适用生态环境行政处罚裁量基准,应当以事实为依据,以法律为准绳,遵循合法原则、合理原则、过罚相当原则、公开公平公正原则、处罚与教育相结合原则。
(一)合法原则。各级生态环境部门应当在法律、法规、规章确定的违法行为构成要件明确、违法事实清楚、执法程序合法、证据充分的基础上,在法定的裁量条件、种类、范围、幅度内适用生态环境行政处罚裁量基准。
(二)合理原则。适用生态环境行政处罚裁量基准,应当符合立法目的,充分考虑、全面衡量危害后果、违法行为人情况、地区经济社会发展状况等相关因素,所采取的措施和手段应当必要、适当。
(三)过罚相当原则。适用生态环境行政处罚裁量基准,处罚种类和幅度应当与当事人违法过错程度相适应,与违法行为的性质、情节以及社会危害程度相当。
(四)公开公平公正原则。适用生态环境行政处罚裁量基准,应当向社会公开生态环境行政处罚裁量依据,向当事人告知裁量所基于的事实、理由、依据等内容;应当平等对待行政管理相对人,公平、公正实施处罚,对事实、性质、情节、后果相同的情况应当给予相同的处理。
(五)处罚与教育相结合原则。适用生态环境行政处罚裁量基准,应当既依法依规实施行政处罚,又注重加强对违法行为人进行自觉守法的教育,从而预防或减少生态环境违法行为的发生。
第五条 适用生态环境行政处罚裁量基准,应当综合、全面考虑以下情节:
(一)生态环境违法行为造成的环境污染、生态破坏以及社会影响的程度;
(二)生态环境违法行为持续时间、发生地点以及危害的具体对象;
(三)生态环境违法行为实施的方法或手段;
(四)生态环境违法行为是初次违法还是再次违法;
(五)生态环境违法行为人的主观过错程度;
(六)生态环境违法行为人改正违法行为的态度和所采取的整改措施及效果;
(七)其他情节。
第六条 第五条第一项和第二项情节主要从以下几个方面认定:
(一)生态环境违法行为是否造成跨行政区域环境污染;
(二)生态环境违法行为是否对黄河等重点河流干支流流域或者对呼伦湖、乌梁素海、岱海等重点湖泊湿地流域、自然保护区管控范围造成影响;
(三)污染物排放去向是否为环境敏感区;
(四)污染物是否造成土地、植被、水体、景观等环境污染或生态破坏;
(五)污染物影响生态环境的时间长度、排放量大小以及是否属于有毒有害物质;
(六)被污染的环境或被破坏的生态是否具有可修复性及修复的难易程度;
(七)生态环境违法行为人是否具有保障民生、服务社会、以提供公共产品和服务为主要目标的公益属性;
(八)生态环境违法行为获取收益多少;
(九)其他情形。
第七条 有下列情形之一的,可以依法从重处罚:
(一)2年内因同类生态环境违法行为被行政处罚3次及以上的;
(二)在重大活动保障期间、重污染天气预警期间等特殊时间违法排放污染物的;在重大活动环境保障地区、环境敏感区、生态环境部通报的地级以上城市空气质量排名后10位的城市建成区以及地级以上城市国家地表水考核断面排名后10位城市的考核断面所在水体等特定地点违法排放污染物的;
(三)生态环境违法行为发生在黄河等重点河流干支流岸线管控范围或者发生在呼伦湖、乌梁素海、岱海等重点湖泊湿地流域、自然保护区管控范围内的;
(四)生态环境违法行为发生在生态环境保护红线内的;
(五)在案件查处中以拖延、围堵、滞留行政执法人员等方式拒绝、阻挠生态环境部门执法的;
(六)生态环境违法行为造成跨行政区域环境污染的;
(七)生态环境违法行为因被媒体曝光、重复信访举报等造成严重负面社会影响的;
(八)伪造、变造、隐匿、销毁生态环境违法证据或试图逃避法律责任的;
(九)生态环境违法行为因不积极主动采取有效措施导致危害后果加重的;
(十)法律、法规和规章规定其他可以从重处罚的情形。
第八条 有下列情形之一的,应当依法从轻处罚:
(一)生态环境违法行为轻微的;
(二)生态环境违法行为发生地环境容量大、人口密度低,对周边环境影响较小的;
(三)个人因胁迫或诱骗实施生态环境违法行为的;
(四)配合生态环境部门查处生态环境违法行为有立功表现的;
(五)积极采取整改措施,主动消除或减轻生态环境违法行为危害后果的;
(六)主动供述生态环境部门尚未掌握的生态环境违法行为的;
(七)赔偿义务人积极履行生态环境损害赔偿责任的;
(八)法律、法规、规章规定其他应当从轻处罚的情形。
第九条 违法行为轻微并及时改正,没有造成危害后果的,不予行政处罚。初次违法且危害后果轻微并及时改正的,可以不予行政处罚。
第十条 符合第九条规定,具有下列情形之一的,为生态环境轻微违法行为并不予行政处罚:
(一)违反《中华人民共和国环境影响评价法》第二十二条第一款、第二十四条、第二十五条或违反《建设项目环境保护管理条例》第九条第一款,位于环境敏感区以外且应当编制环境影响报告书、报告表的建设项目,未报批或未重新报批建设项目环境影响评价文件,项目主体工程尚未建设的,责令停止建设后,及时停止建设的或主动恢复原状的;
未报批或未重新报批总容量1吨/小时(0.7兆瓦)以上10吨/小时(7兆瓦)以下的热力生产和供应工程天然气锅炉项目环境影响评价文件,在行政执法人员进行现场检查之日起45个工作日内完成环评审批的;
(二)违反《中华人民共和国环境影响评价法》第二十二条第四款,或违反《建设项目环境保护管理条例》第九条第四款,或违反《排污许可管理条例》第二十四条第一款,未依法填报环境影响登记表或排污登记表,经责令改正后于5个工作日内按要求完成备案的;
(三)违反《建设项目环境保护管理条例》第十五条,建设单位在项目建设过程中虽未同时组织实施环境影响报告书、环境影响报告表及其审批部门审批决定中提出的环境保护对策措施,但采用技术更先进治理效果更好措施,在行政执法人员进行现场检查之日起45个工作日内完成环评变更的;
(四)违反《建设项目环境保护管理条例》第十六条,建设单位编制建设项目初步设计未落实防治环境污染和生态破坏的措施以及环境保护设施投资概算,未将环境保护设施建设纳入施工合同的,在行政执法人员进行现场检查之日起15个工作日内完成整改的;
(五)违反《中华人民共和国放射性污染防治法》第二十一条,或违反《建设项目环境保护管理条例》第十七条第一款,已取得环境影响评价批复文件且取得辐射安全许可证或排污许可证,已按照有关要求落实辐射安全措施,或污染防治设施已按照环境影响评价文件及批复要求建成并正常运行,但未完成验收,在行政执法人员进行现场检查之日起45个工作日内完成验收并公开验收报告的;
(六)违反《建设项目环境保护管理条例》第十七条第三款,建设单位未依法向社会公开环境保护设施验收报告,责令限期改正后按时改正的;
(七)违反《建设项目环境保护管理条例》第十九条,建设项目未经环保验收或验收不合格即投入生产和使用,建成投产时的直接负责主管人员和其他责任人员因正当理由不负责该项工作的,对个人不予行政处罚;现任直接负责主管人员和其他责任人员能够立即停止生产或使用的,对个人不予行政处罚;
(八)违反《排污许可管理条例》第二十一条,未建立环境管理台账记录制度,或者未按照排污许可证规定记录,立行立改的;
(九)违反《排污许可管理条例》第二十二条第一款或违反《放射性同位素与射线装置安全和防护条例》第三十条,未按规定提交排污许可证执行报告或辐射安全与防护年度评估报告,责令限期改正后按时改正的;
(十)违反《排污许可管理条例》第二十四条,需要填报排污登记表的企业事业单位和其他生产经营者,未依照规定填报排污信息,在行政执法人员进行现场检查之日起5个工作日内按要求填报的;
(十一)违反《中华人民共和国水污染防治法》第十条或违反《中华人民共和国大气污染防治法》第十八条或违反《中华人民共和国环境噪声污染防治法》第二十二条,排放水、大气污染物或工业噪声超过国家或地方标准,水、大气污染物或工业噪声超标倍数在0.1倍以下(水污染物中pH监测值超过标准≤1),责令限期改正后按时改正,并经监测达标排放的;
检查合格并正常运行的污染源自动监控系统出具的日均值数据超标倍数在0.1倍以下,且超标持续时间不超过24小时,立行立改的;
(十二)违反《中华人民共和国水污染防治法》第二十三条第一款,或违反《中华人民共和国大气污染防治法》第二十四条第一款,或违反《中华人民共和国噪声污染防治法》第三十八条第一款,或违反《排污许可管理条例》第十九条,未按照有关规定和监测规范对水、大气、工业噪声等污染物进行监测或自行监测并保存原始监测记录,在行政执法人员进行现场检查时能主动联系委托的第三方检测机构获取完整的原始记录,立行立改的;
(十三)违反《中华人民共和国大气污染防治法》第三十五条第一款或第三十七条第二款,单位燃用不符合质量标准的煤炭或石油焦不足1吨,责令限期改正后按时改正的;
(十四)违反《中华人民共和国大气污染防治法》第四十五条,产生含挥发性有机物废气的生产和服务活动,污染防治设施中仅部分工序存在故障,其他主要治污工序仍正常运转,责令限期改正后按时改正的;未在密闭空间或设备中进行,立行立改的;
(十五)违反《中华人民共和国大气污染防治法》第七十二条第一款,未密闭煤炭、煤矸石、煤渣、煤灰、水泥、石灰、石膏、砂土等易产生扬尘的物料,不能密闭的未设置不低于堆放物高度的严密围挡或未采取有效覆盖措施防治扬尘污染,物料占地面积小于50平方米,立行立改的;
(十六)违反《中华人民共和国固体废物污染环境防治法》第三十六条第一款,产生工业固体废物的单位未建立固体废物管理台账,在行政执法人员进行现场检查之日起5个工作日内完成整改的;
(十七)违反《中华人民共和国固体废物污染环境防治法》第七十七条,未设置或未规范设置危险废物识别标志的或废矿物油包装桶贮存不规范未造成污染后果的,责令限期改正后按时改正的;
(十八)违反《放射性同位素与射线装置安全和防护条例》第五十三条,未按规定变更辐射安全许可证单位名称、地址、法定代表人,责令限期改正后按时改正的;
(十九)违反《消耗臭氧层物质管理条例》第十七条第一款、第十九条,从事消耗臭氧层物质销售、回收、再生利用、销毁等经营活动的单位,以及从事含消耗臭氧层物质的制冷设备、制冷系统或者灭火系统的维修、报废处理等经营活动的单位,未向生态环境主管部门备案,在行政执法人员进行现场检查之日起5个工作日内完成整改的;
(二十)违反《企业环境信息依法披露管理办法》第五条,不披露环境信息或披露的环境信息不准确,在行政执法人员进行现场检查之日起2个工作日内完成整改的;
(二十一)违反《企业环境信息依法披露管理办法》第七条、第八条、第十二条、第十四条、第十五条、第十七条、第十九条,企业未按照准则要求披露环境信息,或未在规定时限内披露环境信息,或未将环境信息上传至企业环境信息依法披露系统,在行政执法人员进行现场检查之日起2个工作日内完成整改的;
(二十二)违反《突发环境事件应急管理办法》第八条、第十条、第十三条、第十九条、第二十二条第二款、第三十四条,3年内未发生突发环境事件的企业,未按规定开展突发环境事件的风险评估、环境安全隐患排查治理、应急预案备案、应急培训,或未按规定储备必要的环境应急装备和物资,或未按规定公开突发环境事件相关信息的,责令限期改正后按时改正的;
(二十三)纳入正面清单企业初次环境违法且危害后果轻微并及时改正的;
(二十四)其他依法不予行政处罚的情形。
第十一条 当事人有证据足以证明没有主观过错的,不予行政处罚。法律、行政法规另有规定的,从其规定。
第十二条 对当事人的生态环境违法行为依法不予行政处罚的,生态环境部门应当下达不予行政处罚决定书,内容包含对当事人的教育。
第十三条 生态环境违法案件调查取证过程中,案件调查人员应当以本裁量基准为指导,除收集有关生态环境违法行为和情节的证据外,还应收集影响生态环境行政处罚裁量基准适用的相关证据。
第十四条 案件调查终结后,案件调查人员形成案件调查报告应当按照本裁量基准明确提出相关行政处罚建议,载明具体裁量依据,并附生态环境违法行为的定性证据和有关裁量情节的定量证据。对于建议从重处罚、从轻处罚、不予处罚的,案件调查人员应当在案件调查报告中说明理由并附相应的证据。
第十五条 各级生态环境部门应当按照《中华人民共和国行政处罚法》第五十八条、《生态环境行政处罚办法》第五节以及其他相关法律法规规章等规定,对应当进行法制审核的案件情形进行法制审核。
第十六条 对情节复杂或者重大违法行为给予行政处罚的,作出处罚决定的生态环境部门负责人应当集体讨论决定。经集体讨论的案件应当对生态环境行政处罚裁量基准的适用情况进行讨论并作出结论。讨论过程、讨论内容、讨论结论应书面记录,并随案卷归档。
第十七条 各级生态环境部门应当在作出行政处罚决定前告知当事人生态环境行政处罚有关违法事实、证据、处罚依据,并告知其具有陈述申辩的权利。符合听证条件的,应当告知当事人有申请听证的权利。
第十八条 在行政处罚案件陈述申辩或听证过程中,当事人对生态环境行政处罚裁量基准适用方面提出异议的,由案件承办单位对异议的事实部分进行核查。不得因当事人的陈述申辩或听证而加重处罚。
行政处罚决定书应当载明生态环境行政处罚裁量基准的适用情况,以及对当事人陈述申辩意见的采纳情况和理由。
第十九条 适用生态环境行政处罚裁量基准时,对违法事实的性质、情节及社会危害程度相似的同类案件,适用的法律依据、处罚种类及幅度应当保持基本一致。同时,具有从重情节和从轻情节的,应综合考虑,根据主要情节适用行政处罚。
第二十条 对生态环境违法行为适用法律进行处罚时应当考虑以下法律适用的基本规则:
(一)对当事人的同一违法行为,不得给予2次以上罚款的行政处罚。同一违法行为违反多个法律规范应当给予罚款处罚的,按照罚款数额高的规定处罚。
(二)实施了2个以上生态环境违法行为,且违法行为之间存在必然牵连关系的,应当选择处罚较重的违法行为予以认定,并给予处罚。实施了2个以上生态环境违法行为,且违法行为之间不存在必然牵连关系的,应当对每个生态环境违法行为分别依法给予相应处罚。
(三)实施行政处罚,适用违法行为发生时的法律、法规、规章的规定。但是,作出行政处罚决定时,法律、法规、规章已经被修改或者废止,且新的规定处罚较轻或者不认为是违法的,适用新的规定。
(四)同一机关制定的法律、行政法规、地方性法规、自治条例和单行条例、规章,特别规定与一般规定不一致的,适用特别规定。
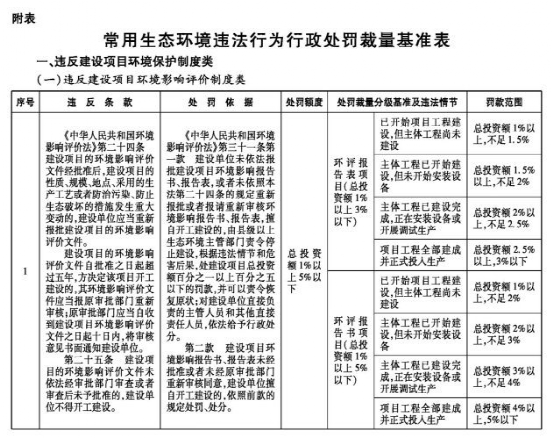
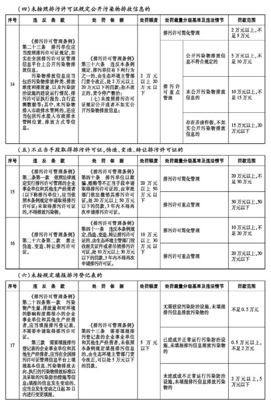
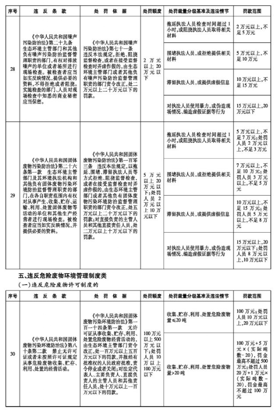
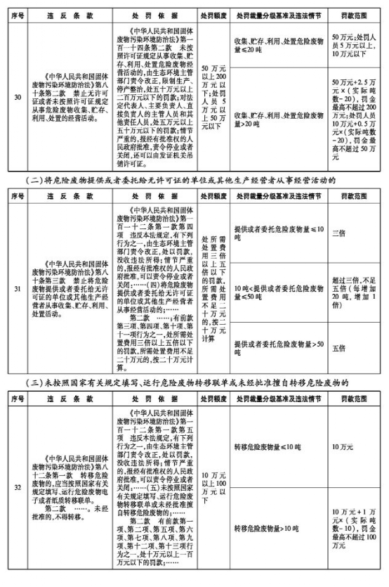
第二十一条 对列入《常用生态环境违法行为行政处罚裁量基准表》(见附表)的生态环境违法行为,生态环境行政处罚罚款金额的计算应按照以下规则依次确定:
(一)确定罚款范围。依据《常用生态环境违法行为行政处罚裁量基准表》中处罚裁量分级基准及违法情节确定对应的罚款范围。罚款范围“以下”和“以上”均含本数。
(二)确定罚款金额。依据本裁量基准第四条、第五条、第六条的规定,在已确定的罚款范围内确定罚款金额。
符合本裁量基准第七条“依法从重处罚”情形的,可以在本条第一款确定的罚款金额为基础再增加一定金额,增加的罚款金额一般不得超过法定最高罚款金额(倍数或百分数)的20%,且从重处罚后的罚款金额不得高于法定最高罚款金额。对生态环境违法行为影响社会稳定、致人员伤亡或公私财产重大损失等造成严重后果的,可以适用法定最高罚款金额。
符合本裁量基准第八条“依法从轻处罚”情形的,应当在本条第一款确定的罚款金额为基础再减少一定金额,减少的罚款金额不得超过法定最高罚款金额(倍数或百分数)的20%,且从轻处罚后的罚款金额不得低于法定最低罚款金额。
第二十二条 对未列入《常用生态环境违法行为行政处罚裁量基准表》的生态环境违法行为,生态环境部门应当依据本裁量基准的裁量规则,结合本地区实际情况做出裁量。
第二十三条 有条件的盟市生态环境部门可以在本裁量基准的基础上进一步压减裁量空间。
第二十四条 本裁量基准有关词语的认定。
(一)“情节复杂或者重大违法行为”按照生态环境部发布的《生态环境行政处罚办法》有关规定认定。
(二)“环境敏感区”按照生态环境部最新发布的《建设项目环境影响评价分类管理名录》有关规定认定。
(三)“2年内因同类生态环境违法行为被行政处罚3次及以上的”中的“2年内”,是指以当次生态环境违法行为发生之日为起算点往前追溯2年。
(四)“有毒有害大气污染物”、“有毒有害水污染物”分别按照生态环境部最新发布的《有毒有害大气污染物名录》、《有毒有害水污染物名录》认定。
(五)排污许可登记管理、简化管理和重点管理按照生态环境部最新发布的《固定污染源排污许可分类管理名录》执行。
(六)环评登记表项目、环评报告表项目和环评报告书项目按照生态环境部最新发布的《建设项目环境保护分类管理名录》执行。
(七)“主观过错”参照《最高人民法院最高人民检察院公安部司法部生态环境部印发〈关于办理环境污染刑事案件有关问题座谈会纪要〉的通知》(高检会〔2019〕3号)等相关内容认定。
(八)附表《常用生态环境违法行为行政处罚裁量基准表》中“年产生量”、“年使用量”,以排污许可证记载数据为准,如无排污许可证,以环境影响评价文件、污染源普查数据为准。
第二十五条 生态环境部门发现本级或下级作出的行政处罚决定中适用生态环境行政处罚裁量基准违法或不当的,应当依法依规及时纠正。
第二十六条 本裁量基准如与法律、法规、规章不一致的,以法律、法规、规章规定为准。自治区生态环境厅对本裁量基准实施过程中出现的问题予以解释,及时调整裁量基准并向社会公开。
第二十七条 本裁量基准自发布之日起30日后施行。《内蒙古自治区生态环境厅关于公布实施内蒙古自治区生态环境系统行政处罚裁量基准规定(试行)的公告》(公告〔2021〕8号)同时废止。
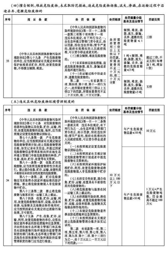
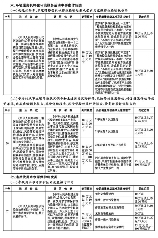
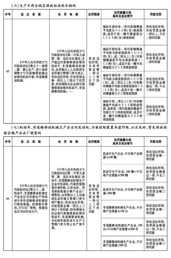
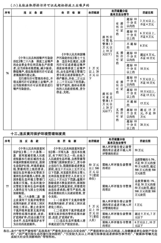
附表:常用生态环境违法行为行政处罚裁量基准表



































打印
蒙公网安备 15222202000103号